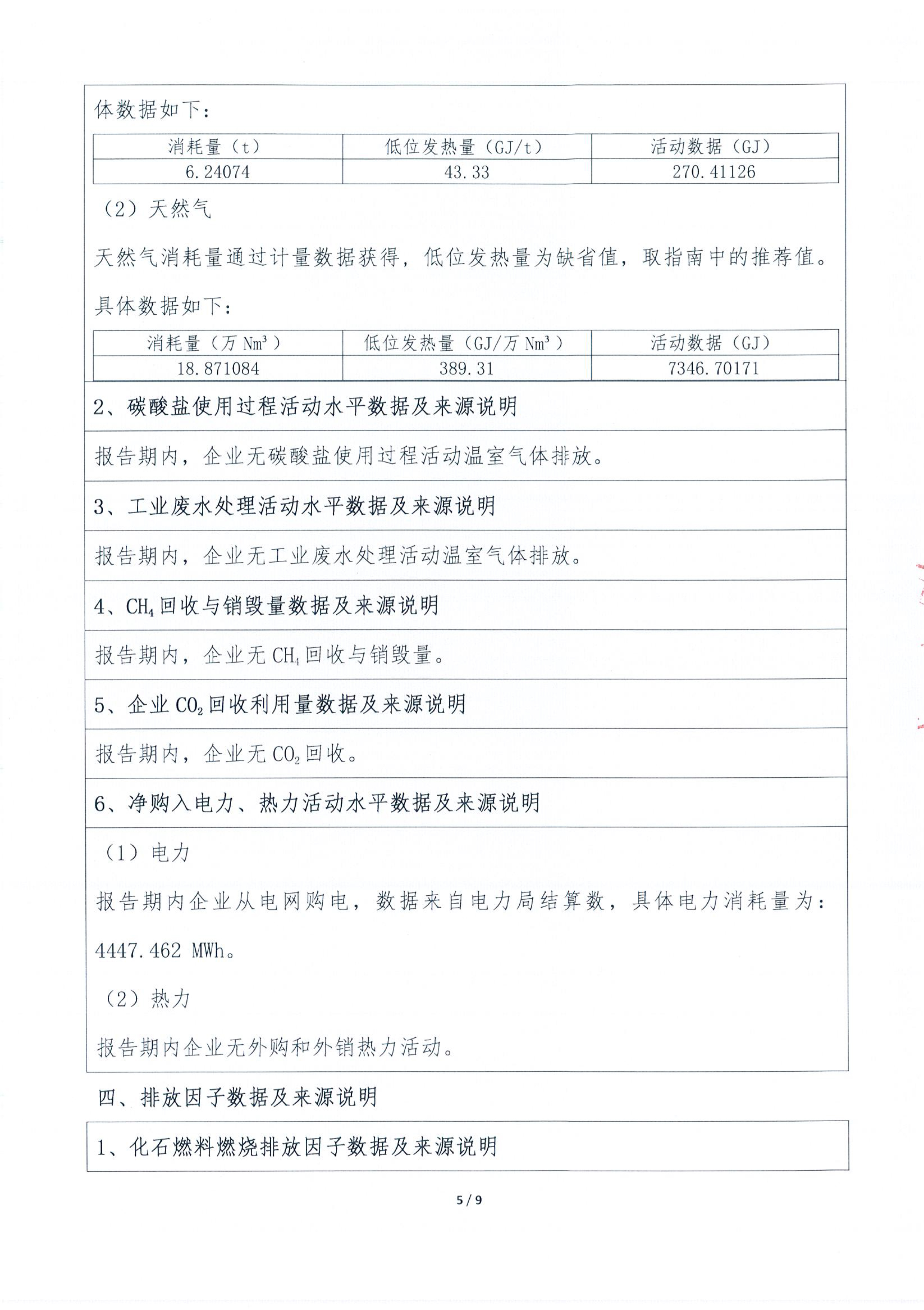
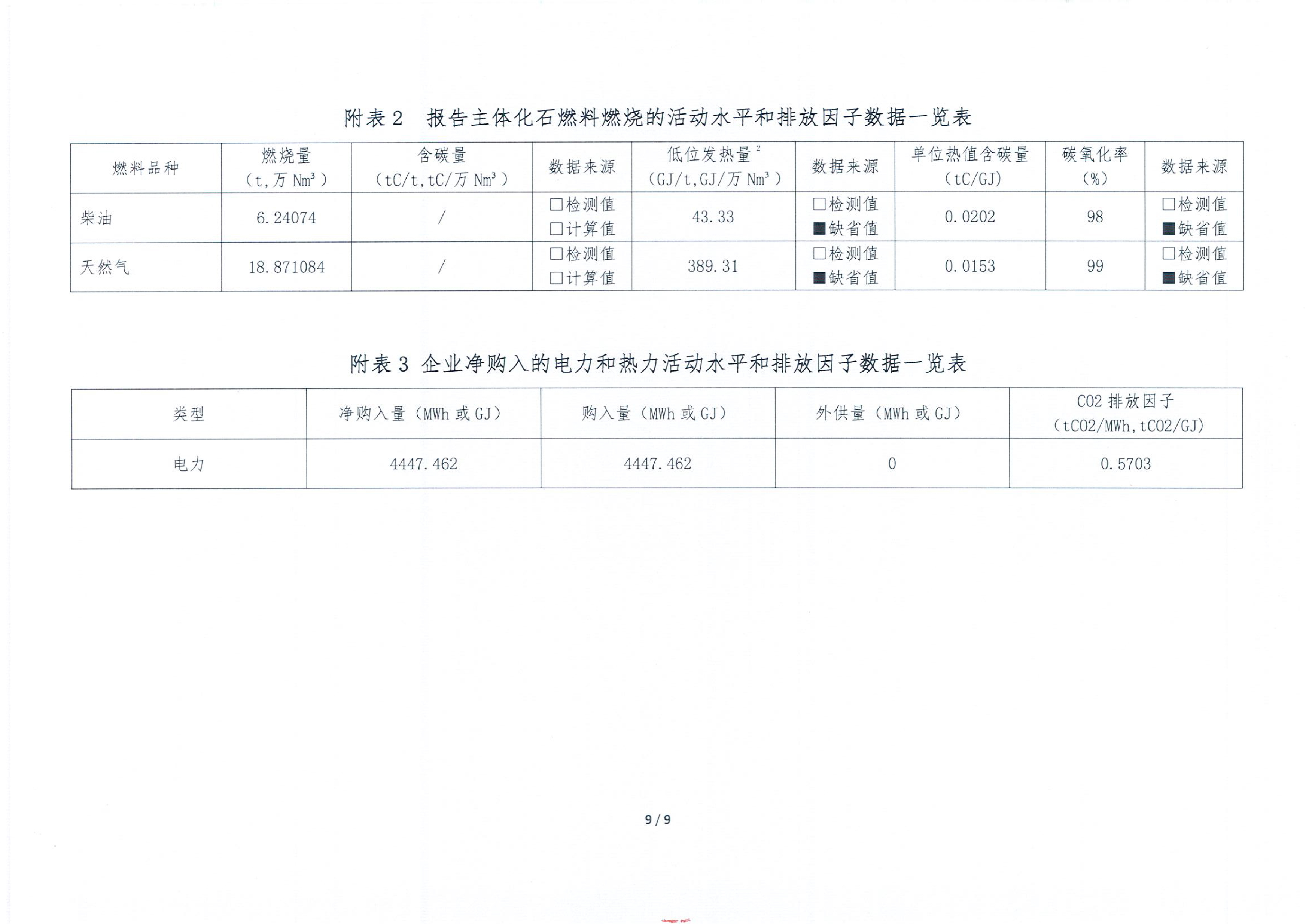
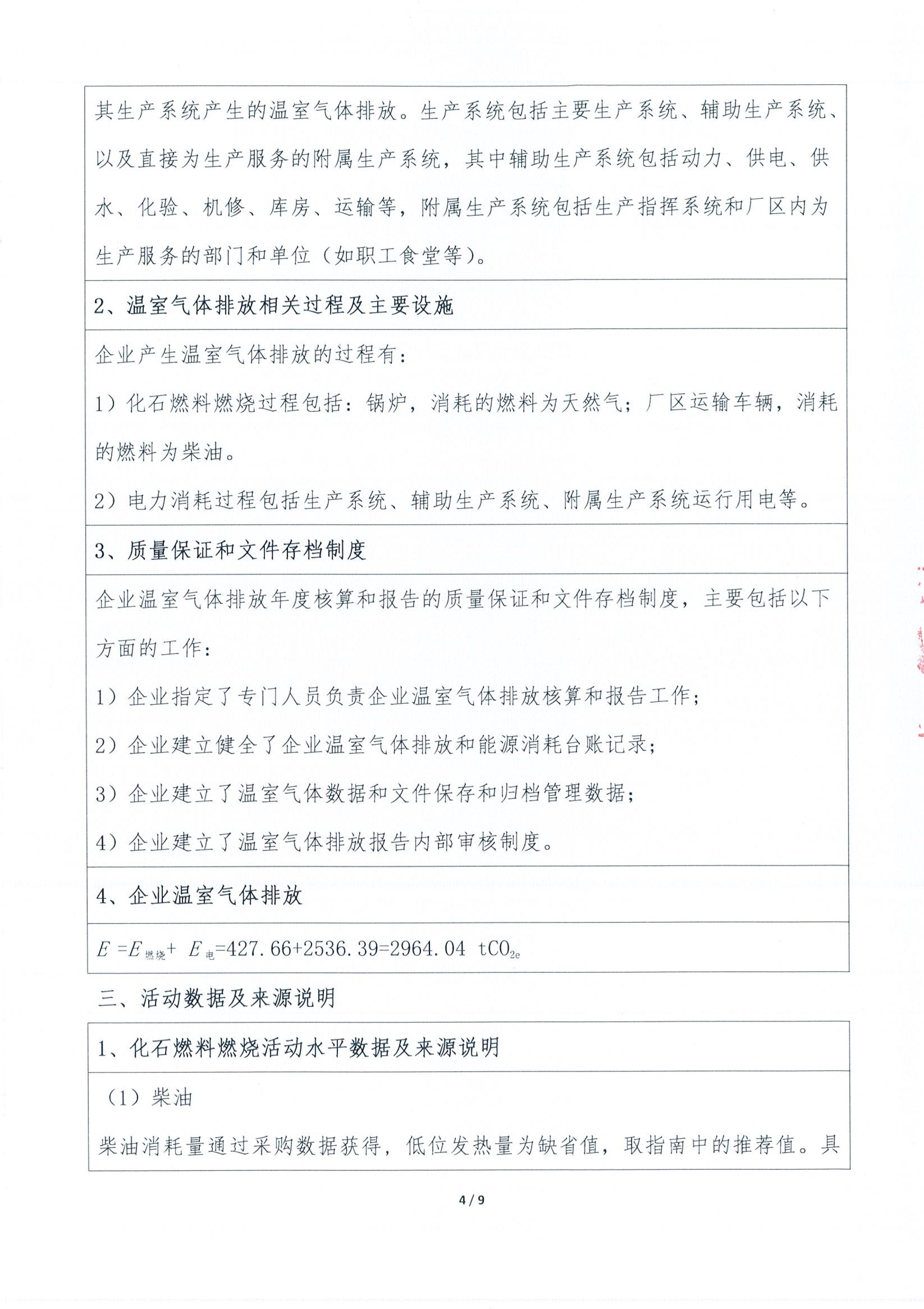
欢迎来到河北硅谷化工有限公司网站!
13931097936
查看分类
手机:13931097936
联系人:古经理
电话:0310-6666888
业务qq:745784415
网址:尊龙凯时
地址:永年区广府镇东街
相关新闻: